移至網頁之主要內容區位置
::: 臺北市立大理高中

公告

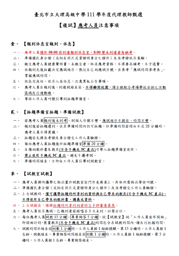
公告本校111學年度高國中代理教師甄試複試試場規則

{{ $t('FEZ001') }} OTLMG122

{{ $t('FEZ002') }} 教學組|

有關本校7/12(二)辦理教師甄選複試,複試規則說明如附件,請考生留意相關規定。



{{ $t('FEZ003') }} Invalid date

{{ $t('FEZ014') }} Invalid date|

{{ $t('FEZ005') }} 44|