移至網頁之主要內容區位置
::: 臺北市立大理高中

公告彙整

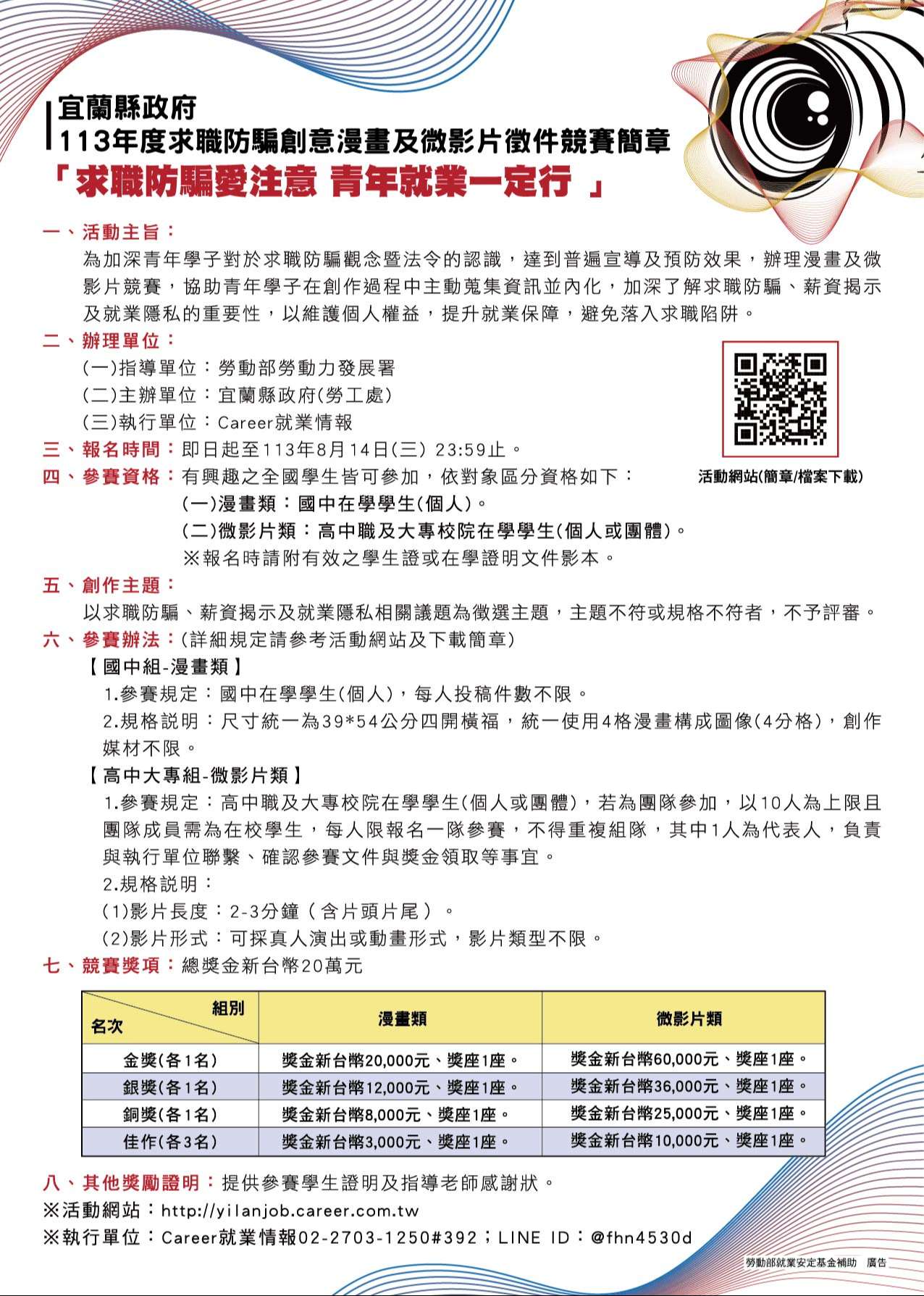
113年度求職防騙創意漫畫及微影片徵件競賽,鼓勵參加

{{ $t('FEZ002') }} 生活輔導組|

113年度求職防騙創意漫畫及微影片徵件競賽,鼓勵參加:

一、漫畫類組-國中學生;微影片組-高中職及大專學生

二、得獎者將頒發豐富競賽獎金及獎牌

三、參賽者發放參賽證明;指導教師感謝狀

四、活動辦法簡章詳附件檔案



{{ $t('FEZ003') }} Invalid date

{{ $t('FEZ014') }} Invalid date|

{{ $t('FEZ004') }} 2024-05-02|

{{ $t('FEZ005') }} 40|